无畏契约报错问题怎么办-游戏常见问题解决方法大全
-
2023-03-27 16:23
- 编辑:庄生晓梦
- 来源:手机玩
-
在手机上看
扫一扫立即进入手机端
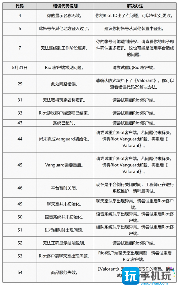
无畏契约中玩家在游玩时可能会遇到游戏报错这种问题,那么无畏契约报错问题怎么办?在游戏内的报错并非只有一种,为了帮助大家正常游玩游戏,下面无畏契约游戏常见问题解决方法大全分享带给大家,来看看吧。
游戏报错怎么办

以上就是无畏契约错误代码解决方法的相关分享,游戏出现问题的玩家可以参考上文的内容来解决自己的问题,欢迎留言分享自己的感受。
网络文化经营许可证号:闽网文〔2018〕5472-258号
闽公网安备 35020302025752号