永远的7日之都神的棋盘怎么得高分_神的棋盘高分攻略
-
2018-04-28 17:32
- 编辑:手机玩
- 来源:手机玩
-
在手机上看
扫一扫立即进入手机端
永远的7日之都神的棋盘怎么得高分?永远的7日之都中的神的棋盘给予的周目评分非常的多,很多玩家想得高分,下面小编为大家带来神的棋盘高分攻略。

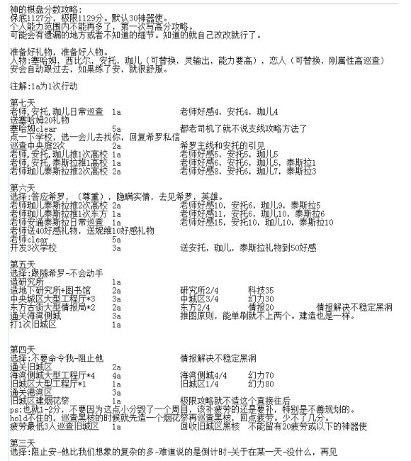
希罗线神的棋盘高分攻略
极限1129。突然就想打个高分而已,然后就直接莽了1111分,差了东方古街的cg,城市建设也没规划,总结了一些地方,没礼物和时钟去实践了,不过1120往上一点问题都没。
具体计算我写在攻略最后了,有疑问的可以先看看再说。

具体攻略流程


我这边说的属性是为了能刷图单刷时可以省疲劳,练度高无视属性。但是要建造高或者巡查高。
以上就是小编为大家带来的永远的7日之都神的棋盘怎么得高分_神的棋盘高分攻略全部内容,希望对大家有所帮助。
相关攻略:
温馨提示:海量变态版手游、gm手游、破解手游及领取专属礼包,请关注>>>3733游戏盒,APP1秒下载超快哦!
网络文化经营许可证号:闽网文〔2018〕5472-258号
闽公网安备 35020302025752号