DNF冥月女神装备如何搭配_DNF冥月女神装备搭配攻略
-
2019-05-24 14:58
- 编辑:手机玩
- 来源:网络转载
-
在手机上看
扫一扫立即进入手机端
DNF冥月女神装备如何搭配?DNF冥月女神是个可爱的女法师,接下来就跟着小编一起来看下冥月女神装备搭配攻略,玩家赶紧一起来看看了。
DNF冥月女神装备搭配

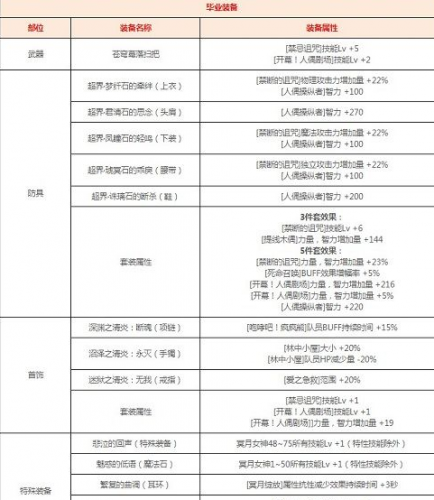
毕业装备:苍穹武器、超界·泰波尔斯史诗防具(皮甲奶量略低)、超界·泰波尔斯史诗首饰、超界·泰波尔斯史诗特殊装备。
防具的选择不一定非得要泰波尔斯板甲,在状态全开的情况下,除了皮甲的奶量较低之外,其他四套的奶量都差不多。

过渡装备:
武器过渡用圣耀的原因是现在荒古比较容易获得,而且升级成圣耀也就40个魔岩石,防具、首饰和特殊装备是哈林史诗,毕竟做出来的速度比较快。
五套哈林防具随便选,毕竟只是过渡装备,特殊装备可以选择海博伦,首饰也可以选择三无尽,然后升级为白洞。白洞和海博伦都可以升级为对应部位泰波尔斯史诗装备。
以上就是DNF冥月女神装备搭配的详细介绍了,希望大家会喜欢,更多详细内容请关注手机玩。
相关阅读:
网络文化经营许可证号:闽网文〔2018〕5472-258号
闽公网安备 35020302025752号