江湖悠悠buff有哪些-buff效果大全
-
2021-06-21 13:51
- 编辑:梧桐十一
- 来源:手机玩
-
在手机上看
扫一扫立即进入手机端
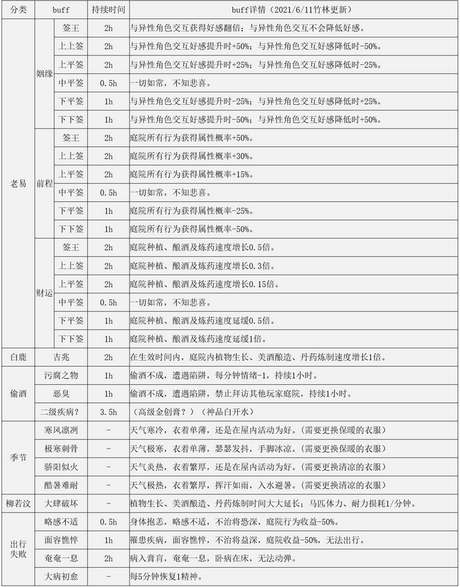
江湖悠悠buff有哪些?江湖悠悠中在角色头像下方有一个buff栏, 会显示各种增益和减益buff, buff的效果非常多,对玩法的影响也很大,下面就让我们一起来看看吧。

江湖悠悠buff有哪些
【buff大全】

目前NPC拜访的时间基本固定。(不固定可能是因为玩家未能及时与NPC交互)
NPC天来两轮,-轮是早上八点,-轮是中午12点。如果没有及时与NPC交互,整体时间都会往下顺延。
有部分玩家偶尔会三趟或者四趟,就偷着乐把,bug。
这里的一轮是指的,那几个常见的npc轮流来-遍,两轮就是轮流来两次。
NPC的存在时间大概是5000秒。也就是大概80min。
大家可以预估下崽子的外出时间,来判断什么时间与老易算卦最合适。
以上就是关于江湖悠悠buff的介绍了,想了解更多的游戏攻略和资讯,欢迎持续关注手机玩!
网络文化经营许可证号:闽网文〔2018〕5472-258号
闽公网安备 35020302025752号